Jump to Content
Guides
Recipes
API Reference
Discussions
v1.0
Log In
API Reference
Log In
v1.0
Guides
Recipes
API Reference
Discussions
Initialization
All
Pages
Start typing to search…
JUMP TO
WalletPay API Documentation
currencies
List currencies
get
Get Currency
get
orders
List Orders
get
Create Order
post
Retrieve Order
get
rates
List exchange rates
post
Estimate currency conversion
get
refunds
List Refunds
get
Create Refund
post
Retrieve Refund
get
transfers
Transfer Funds
post
webhook-endpoints
List Webhook Endpoints
get
Create Webhook Endpoint
post
Delete Webhook Endpoint
del
Retrieve Webhook Endpoint
get
Introduction to Webhooks
Order Events
Transfer Events
Wallet OpenAPI Documentation
addresses
List all addresses
get
Get deposit address
get
List deposit addresses
get
currencies
List currencies
get
Get Currency
get
exchanges
list exchanges
get
create exchange
post
currency pair quota
get
list currency pairs
get
retrieve exchange
get
submit exchange
post
networks
List Networks
get
rates
List rates
post
Estimates
get
sweep funds
Sweep address
post
transactions
List transactions
get
EstimateFee
post
Transfer(internal)
post
Withdraw
post
Get transaction
get
wallets
List wallets
get
Create wallet
post
Get wallet
get
Update wallet
patch
List wallet accounts
get
webhook endpoints
List webhook endpoints
get
Create webhook endpoint
post
Delete webhook endpoint
del
Get webhook endpoint
get
Update webhook endpoint
patch
webhook event types
List webhook event types
get
webhook events
List webhook events
get
Resend webhook event
post
Introduction to Webhooks
Withdraw Events
Deposit Events
Transfer Events
Order Events
MINIAPP SDK DOCUMENTTATIONS
Android
Introduction
Installation and Integration
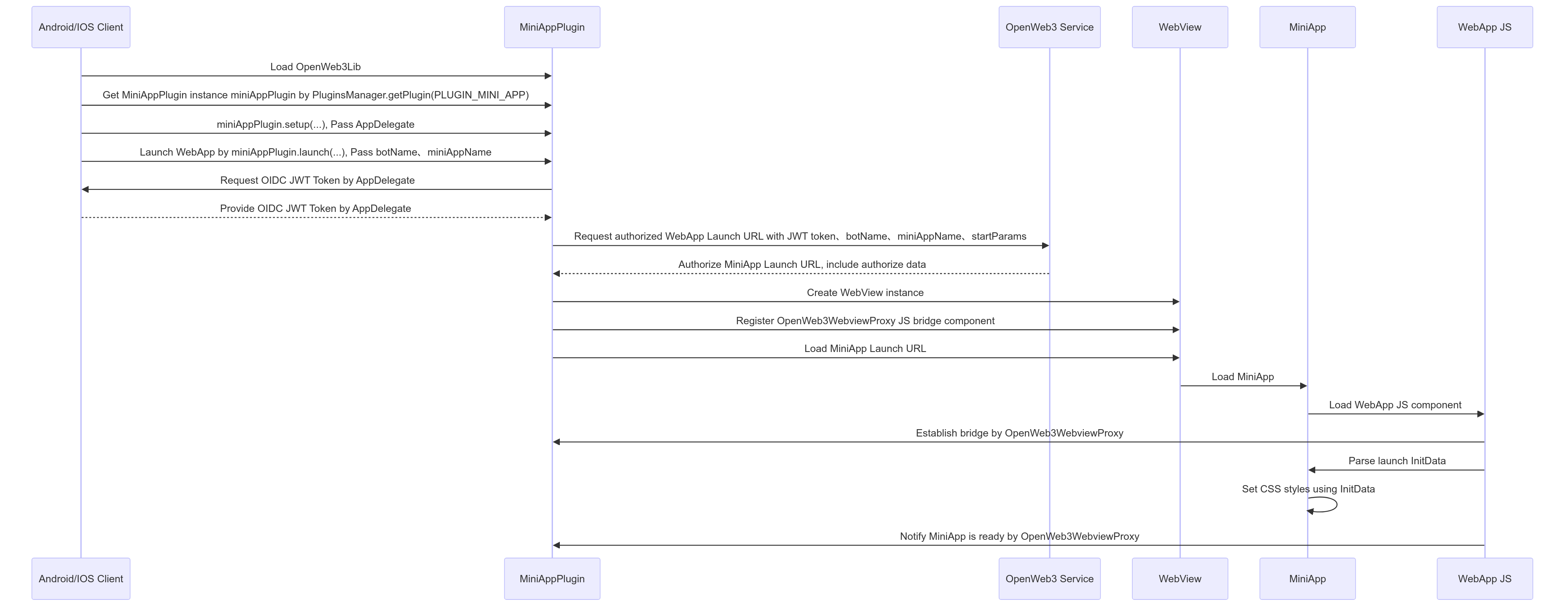
Initialization
Usage
API Reference
Theming
IOS
Introduction
Installation and Integration
Initialization
Usage
API Reference
Theming
WebApp JS
Initialization
Usage
Behaviors
Actions
Buttons
Events
Permission
Theming
Launch Parameters
API Reference
WaaS OpenAPI Documentation
Addresses
List all addresses
get
Validate addresses
get
List wallet addresses
get
Create address
post
Get address information
get
Chains
List all chains
get
Retrieve chain
get
Gas Stations
List gas stations
get
Create gas station
post
Get or create deposit address
get
Delete gas station
del
Get gas station
get
Update gas station
patch
Sweeps
Sweep address
post
Tokens
List tokens
get
Create token
post
Get Token
get
Update token
patch
Transactions
List transactions
get
Estimate fee
post
Sign message
post
Transfer token
post
Get transaction
get
Wallets
List wallets
get
Create wallet
post
Delete wallet
del
Get wallet
get
Update wallet
patch
Webhook endpoints
List webhook endpoints
get
Create webhook endpoint
post
Delete webhook endpoint
del
Get webhook endpoint
get
Update webhook endpoint
patch
Webhook events
List webhook event types
get
Pay OpenAPI Documentations
currency
List available cryptocurrencies
get
List available fiat currencies
get
Get exchange rate
get
webhook
List webhook endpoints
get
Create a webhook endpoint
post
Delete a webhook endpoint
del
Retrieve a webhook endpoint
get
Update a webhook endpoint
patch
Webhook
Payment
List Payments
get
Create an Payment
post
Retrieve an Payment
get
payout
List payouts
get
Payout to address
post
Retrieve a payout
get
refund
List refunds
get
Refund payment
post
Retrieve a refund
get
Powered by
MINIAPP SDK DOCUMENTTATIONS
WebApp JS
Initialization
Ask AI